#勝訴案例 #民事律師 #扶養義務 #扶養費 #陳美娜律師 #台中律師推薦


🔍 案件事實
老張(化名)年逾70歲,罹患癌症、骨折與病變,須以輪椅代步、日常生活需仰賴外人照護。其既無工作能力,每月僅靠勞退年金約1萬多塊生活,遠不足以負擔每月所需之照護與醫療支出。
老張(化名)育有四名子女,皆已成年並具一定經濟能力。然在其健康惡化、生活陷入困境之際,子女並未主動負擔扶養義務。聲請人遂委由本所向法院提出家事事件聲請,請求子女依法給付扶養費。

👩👩👦 子女扶養父母的法律義務
| 《民法》 第1114條 左列親屬,互負扶養之義務: 一、直系血親相互間。 二、夫妻之一方與他方之父母同居者,其相互間。 三、兄弟姊妹相互間。 四、家長家屬相互間。 |
| 《民法》 第1115條 1. 負扶養義務者有數人時,應依左列順序定其履行義務之人: 一、直系血親卑親屬。 二、直系血親尊親屬。 三、家長。 四、兄弟姊妹。 五、家屬。 六、子婦、女婿。 七、夫妻之父母。 2. 同係直系尊親屬或直系卑親屬者,以親等近者為先。 3. 負扶養義務者有數人而其親等同一時,應各依其經濟能力,分擔義務。 |
直系血親尊親屬有扶養之必要時,子女應負扶養之責任,其次序按照親等,於民法第1115條明文規定,以親等近者為先。並且親等同一的情況下,若有數人,則應各依其經濟能力,分擔義務。
| 《民法》 第1117條 1. 受扶養權利者,以不能維持生活而無謀生能力者為限。 2. 前項無謀生能力之限制,於直系血親尊親屬,不適用之。 |
但於民法第1117條明文規定,受撫養權利之條件為「以不能維持生活而無謀生能力」,所謂「不能維持生活」,是指不能以自己之財力維持自己的生活。
但於直系血親不適用之,也就是說,不論父母是否年老、是否已退休或仍具部分謀生能力,只要其有生活困難、身體障礙或疾病需要照護,就可以請求子女提供扶養。
👉 實務上,若子女收入明顯懸殊,法院也可能作出不同分擔比例。但本案中,法院認為平均分擔為最適方案,確保公平與效率。

⚖️ 法院裁定要點分析
法院審酌下列事實,支持本所主張:
- 聲請人健康情況嚴重惡化,生活完全無法自理,需聘請看護並接受長期醫療照護。
- 扶養義務為法律明文規定,子女不能因個人因素任意迴避。
- 雖四名子女經濟條件不盡相同,但經查均具一定收入與資產,法院衡酌其整體經濟狀況,認為「平均分擔扶養費」為合理方案。
- 為避免子女延遲或怠於給付,裁定中明訂「若遲延一期,即視為後續三期到期」,強化執行效果。

💬 常見法律問題 Q&A
- 父母尚有退休金、財產,還能請求扶養費嗎?
可以。
只要父母的收入或財產不足以支應必要生活開支或醫療照護,即使尚有退休金,仍可依法請求子女扶養。 - 子女經濟壓力大,是否可拒絕給付扶養費?
不行。
法律明訂子女有扶養父母的義務。若有特殊困難,可請求法院酌減金額,但無法完全免除。 - 父母是否可只向部分子女請求?
可以。
但其他子女仍有分擔義務,被請求的子女可再向兄弟姊妹求償其應負比例。

🚫 什麼情況下可以免除扶養義務?
雖然法律原則上規定子女有扶養父母的義務,但在某些特殊情況下,子女是可以主張免除或減輕扶養責任的。
根據《民法》第1118條和第1118-1條的規定,扶養義務人如果有「不能履行扶養義務」或「被扶養人有重大過失」等情形,法院得裁定免除扶養義務或酌減其數額,以下是幾種常見可以主張免除的情況:
- 父母對子女曾有重大虐待或遺棄行為
例如:
・幼年時遭父母長期家暴或精神虐待
・父母惡意遺棄子女,使其無法就學、生活困頓
・父母有毒品、賭博等惡習,導致子女成長過程極度不安或創傷
📌 實務上,法院會要求提出具體證據(例如:社會局紀錄、醫療證明、證人證言等),才能構成「重大過失」。 - 扶養人自身生活困難、無力負擔
例如:
・扶養人已罹患重病、失能或身心障礙
・其收入僅能勉強維持自己與家庭之基本生活
・正在扶養自己的子女或配偶,已無餘力再扶養父母
📌 在這種情況下,法院可能會酌減金額,或改以其他方式(如實物、協助看護等)履行扶養義務。 - 父母在其他法律程序中已喪失權利
例如:
・曾遭法院裁定「喪失親權」
・曾以暴力對待家庭成員,並經法院判決確定
📌 此類情形下,法院可能認為其與子女間的親情關係已嚴重破裂,扶養義務可以免除。
🔺提醒:扶養義務的免除需由法院裁定
就算事實上有上述情形,仍需向法院提出聲請,請求免除或減輕扶養責任。若未經法院核准而拒絕扶養,可能仍會被認定違法,甚至面臨民事強制執行責任。

✒️ 本案律師主張
在本案中,我們代表聲請人老張(化名)提出下列主要主張:
- 聲請人具有受扶養的正當法律基礎
老張(化名)是相對人四人之生母,已罹患重病,無工作能力,且生活無法自理。雖每月領有勞退,但因長期醫療、看護與基本生活所需,每月實際開銷顯與現有收入嚴重不足,構成所稱「不能維持生活」情形。 - 子女依法負有扶養義務,應公平分擔費用
老張(化名)之醫療與照護費用為其重大必要支出,四名子女(扶養義務人)應依其經濟能力分擔扶養費,經老張(化名)試圖透過親屬會議商討無果,故應由法院裁定。 - 實際生活照護狀況及公平性考量
相對人某甲與老張(化名)同住,卻曾多次要求聲請人搬離,反而由其餘兩位子女負擔主要照護與金錢支出。其一子女每月僅給付新臺幣1,000元,顯不符其應盡義務。因此,本所主張四名子女應公平分攤其生活與照護費用。

🔚 結語
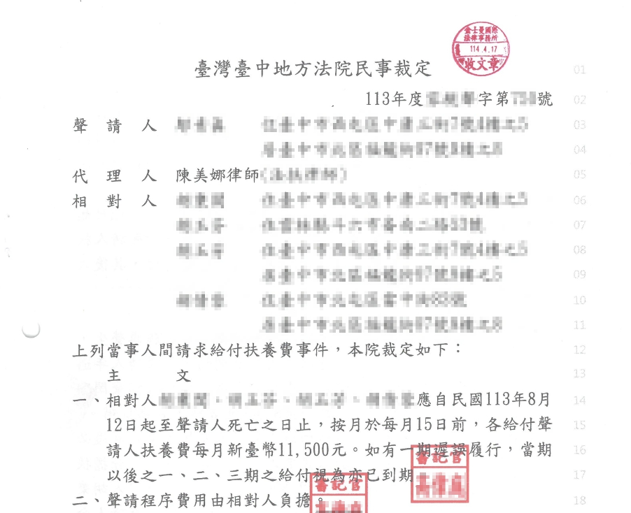
最終裁定結果:
四名子女應自裁定確定日起,每人每月平均定期給付聲請人扶養費,至聲請人死亡之日止。
透過本所陳律師的辯護,我們成功讓老張(化名)的四位子女平攤其生活、醫療及照護費用,讓年邁的老張(化名)生活回到正軌!
若您有相關扶養費、扶養義務之爭議,可以致電預約本所諮詢,本所能透過相關勝訴案件,為您提供實務經驗參考、辯護以及專業意見提供!

